各省、自治区、直辖市自然资源主管部分,新疆生产建设兵团自然资源局,陕西、黑龙江、四川、海南测绘地理信息局:
《对外提供涉密测绘效果治理步伐》已经部审议通过,现予以印发,请团结外地区现实认真贯彻执行。
附件
对外提供涉密测绘效果治理步伐
一、为增强对外提供涉密测绘效果治理,维护国家清静和利益,增进对外来往与相助,凭证《中华人民共和国测绘法》《中华人民共和国守旧国家神秘法》《中华人民共和国测绘效果治理条例》等执律例则,制订本步伐。
二、在对外交往与相助中向境外机构、组织、职员及外商投资企业提供涉密测绘效果,适用本步伐。
三、本步伐所称涉密测绘效果,是指凭证《自然资源部国家保密局关于印发〈测绘地理信息治理事情国家神秘规模的划定〉的通知》(自然资发〔2020〕95号)所确定的属于国家神秘事项的测绘效果。
四、对外提供涉密测绘效果事情应当遵照既能维护国家清静和利益、又能顺应对外来往与相助需要的原则。
五、对外提供涉密测绘效果实验分级审批制度。
国务院及国务院各部分批准开展的对外来往与相助运动需要对外提供涉密测绘效果的,由自然资源部审批。审批前,应当征求军队测绘部分意见;须要时,可征求国务院相关部分意见。
省级及省级以下人民政府批准开展的对外来往与相助运动需要对外提供涉密测绘效果的,由外地省级自然资源主管部分审批(陕西、黑龙江、四川、海南由所在省测绘地理信息局认真,下同)。审批前,应当征求军队有关部分意见;须要时,可征求省级人民政府相关部分意见。
六、申请对外提供涉密测绘效果,应当具备以下条件:
(一)经国务院、国务院各部分、各级地方人民政府批准开展的对外来往与相助运动中,确需使用涉密测绘效果;
(二)申请对外提供涉密测绘效果的目的和用途切合对外来往与相助运动需要、切合国家的保密执律例则及政策;
(三)申请对外提供的涉密测绘效果种类、规模、内容、数目及精度等与使用目的一致。
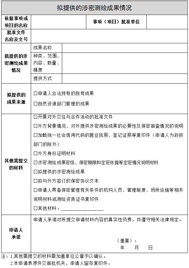
七、申请对外提供涉密测绘效果,由开展对外来往与相助运动的中方单位向自然资源部或者省级自然资源主管部分提交以下质料:
(一)对外提供涉密测绘效果申请表(见附件);
(二)国务院、国务院各部分、各级地方人民政府批准开展对外来往与相助运动的文件;
(三)外方配景情形、对外提供涉密测绘效果的须要性及保密审查情形的说明;
(四)正当有用的中方、外方身份证实质料;
(五)拟提供涉密测绘效果的密级、保密限期和定密依据等定密情形说明质料;
(六)拟提供的涉密测绘效果;
(七)拟与外方签署的保密协议文本;
(八)申请人具备保密治理有关条件的机构职员、治理制
度、场合设施等相关说明质料或测绘资质证书复印件。
拟提供涉密测绘效果为自然资源部分治理的测绘效果的,无需提供第(五)(六)项质料。
拟对外提供的涉密测绘效果的保密审查由对外来往与相助运动的主理单位或者其上级机关、营业主管部分详细认真。保密审查应当以保密执律例则、保密事项规模为依据,判断拟提供的资料是否属于国家神秘、属于何种密级及保密限期。
八、审批机关对申请人提出的对外提供涉密测绘效果申请,应当凭证下列情形划分作来由置:
(一)申请质料齐全并切正当定形式的,应当决议受理并出具受理通知书;
(二)申请质料不齐全或者不切正当定形式的,应当当场或者在5个事情日内一次性见告申请人需要补正的所有内容,逾期不见告的,自收到申请质料之日起即为受理;
(三)申请事项依法不属于本审批机关职权规模的,应连忙时作出不予受理的决议,并见告申请人向有关审批机关申请。
九、审批机关依法受理申请后,提出起源审查意见,将所有质料及起源审查意见转送军队部分征求意见。征求军队部分意见的时间不计入审批限期。
十、审批机关受理后应当于20个事情日内作出行政审批决议。20个事情日内不可作出决议的,经本行政机关认真人批准,可以延伸10个事情日,并应当将延恒久限的理由见告申请人。须要时,审批机关可以组织开展保密判断、清静评估和实地核查等。
十一、审批机关凭证拟提供的涉密测绘效果对国家清静的影响和对外提供的现实需求提出保密手艺处置惩罚要求。审批意见提出需举行须要的保密手艺处置惩罚的,应当由指定的机构对拟提供的涉密测绘效果举行响应的保密手艺处置惩罚。
十二、申请人应当与外方签署保密协议,限制涉密测绘效果的使用和知悉规模,明确外方的保密义务和违约责任,在向外方提供涉密测绘效果后10个事情日内,将签署的保密协议复印件报审批机关。申请人还应当凭证国家保密局有关划定,自收到对外提供涉密测绘效果批准决议之日起10个事情日内,将批准决议及保密协议文本报同级保密行政治理部分备案。
十三、申请人应当严酷凭证审批意见的要求妥善治理对外提供的测绘效果,在对外来往与相助运动完成后6个月内,收回提供的测绘效果并凭证国家保密划定销毁或交回审批机关。
十四、有下列情形之一的,不予批准对外提供涉密测绘效果:
(一)对外来往与相助运动未经政府批准的;
(二)使用目的和用途不明确的,或者申请对外提供的效果内容与使用目的纷歧致的;
(三)效果对外提供后可能危害国家清静和利益的;
(四)现有非涉密测绘效果能够知足需求的。
十五、申请人应当对对外提供涉密测绘效果情形举行挂号并恒久生涯,实行可追溯治理。
十六、省级以上自然资源主管部分应当增强对外提供涉密测绘效果事情的监视检查。
十七、未经自然资源部或者省级自然资源主管部分批准,任何组织和小我私家不得以任何方法私自对外提供涉密测绘效果。
十八、任何组织和小我私家发明不法对外提供涉密测绘效果的,有权向自然资源主管部分举报。自然资源主管部分应当实时受理并依法查处不法对外提供涉密测绘效果的行为。
十九、审批机关事情职员在对外提供涉密测绘效果事情中滥用职权、玩忽职守、徇私舞弊的,依法给予处分;涉嫌组成犯法的,移送有关机关依法追究刑事责任。
二十、本步伐自宣布之日起施行,有用期五年。《对外提供我国涉密测绘效果审批程序划定》(测办〔2010〕108号)同时废止。

